
products but not edit them in any way. You cannot put your
name as the author of the product as well. Nor can you add or
edit the content in any manners. With Master Resell Rights, you
can also sell or give away the resell rights to others, and often
you can give away the Master Resell Rights, allowing others to
resell the resell rights.
70
Three Paths to Internet Wealth
Resell Rights: This is the weakest of all rights and therefore, the
least valuable. You can only resell the product. You cannot
change it in any way and you cannot giveaway or sell the resell
rights either.
---o0o---
Basically, a PLR/MRR contract (or terms & conditions) will look
like this:
[YES] Can be edited
[YES] Can put your name as the author.
[YES] Can be broken down into articles.
[YES] Can be used as web or e-zine content.
[YES] Can be added into membership websites.
[YES] Can be sold in any format.
[YES] Can be packaged.
[YES] Can be offered as a bonus.
[YES] Can be given away (in any format).
[NO] Can be sold on auction sites.
[NO] Can offer (Master) Resell Rights
[NO] Can resell Private Label Rights.
[YES] Can be published offline.
---o0o---
71
Robert B. Ingalls
To find high quality PLR/MRR materials, I recommend you to
these following two websites:
1. The Warrior Forum
(http://www.warriorforum.com/)
2. Resale Superstore
(http://master-resale-rights.com/)
By the way, this book is not created from PLR materials. It is my
own work!
3) Using Public Domain Works
Public domain works are products whose copyright has expired.
You can recycle the public domain materials and modify them
into your own information product, then re-copyright and sell it.
The largest public domain resource on the Internet is
Gutenberg.org.
4) Hiring A Ghost Writer
In the economics perspective, outsourcing is always the optimal
solution to your business because it saves you time to fully
specialize on your core competencies and maximize your
business outcome.
72

Three Paths to Internet Wealth
If you are not strong in writing, and you are willing to spend
some money, then outsourcing is the great option for you.
There are bunches of hungry and skillful ghost writers out there.
They are superb at writing but not marketing. That’s why most
of them focus fully on writing and the Internet marketers are
those who monetize on their works. Why we call these people
ghost writers? Simply because we don’t really know who they
are, and may never ever have a chance to see them in person…
until we all become ghosts!!! (Well, just kidding over here!).
You can find many good writers on Elance, who are equipped
with full resume, track records and client ratings. Besides, you
can also visit Fiverr and hire someone to do the work for you for
only $5. Similar to Elance, Fiverr allows you to view the full
ratings of the service providers so that you can make better
decision.
By the way, this book is not written by ghost writers.
73
Robert B. Ingalls
---o0o---
Well, I hope this has given you a better idea how to start your
own infopreneur journey. I can tell you that this business is huge
and growing.
74
Three Paths to Internet Wealth
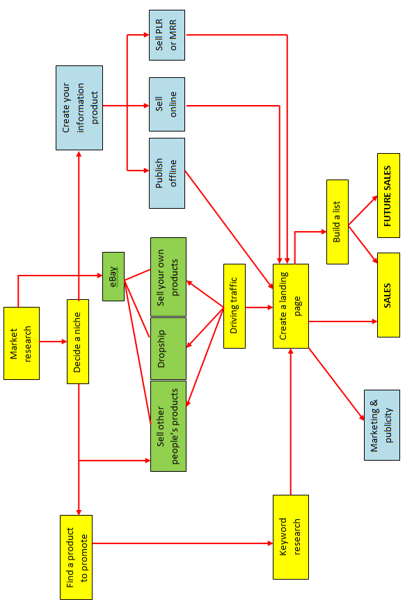
Selling Your Information Product
Before distributing your information product, I recommend you
register for a PayPal account. This is the most convenient
electronic payment solutions nowadays.
You can sign up for a personal account with Paypal. Along the
way while you are growing your Internet business, you can start
upgrading to premier or business account.
You can sell your information products through three main
channels as demonstrated on the earlier infopreneur roadmap. I
am going to explain a little more in details how each channel
works.
Selling Your Information Products Online
There are various ways to sell your products online. For a start,
you can concentrate on these following two methods:
1) eBay listings
You can list your information products on eBay, create a PayPal
“Pay Now” button, upload your product to the Internet, and give
customers the download link after they make payments.
You can upload your information products to:
75
Robert B. Ingalls
o Your website
o A WordPress blog
o Free sharing services: YouSendIt, MediaFire etc.
There are three really neat tricks for promoting and advertising
your products on eBay.
First, eBay auctions can be used as a test-bed for a new product
prior to its official launch. You put your product up for auction
and open bidding to start out. The idea is to sell x number of
copies until you determine the highest average price that
customers are willing to pay for your product. This way, you not
only get some important data on pricing, but you also get
something else: exposure.
Second, your “About Me” page is another great promotional tool.
While eBay forbids linking out to other sites in your auctions,
you can link to several outside URLs of your choice in your
profile.
Third, you can use eBay for list building. You'll have your
customer's email address automatically when he pays you. So
you can send him follow up emails in the future when you launch
new products.
76
Three Paths to Internet Wealth
2) Digital Product Marketplace
Earlier in this book, I have introduced Clickbank as the largest
digital products’ marketplace on the Internet. Now, we are
visiting it again, because as an infopreneur, it is a great platform
for you to sell your information products. When you sign up as
an affiliate at Clickbank, by default you can be a vendor yourself
if you already have something to sell.
Selling information products with Clickbank, you don’t need to
worry much about customer transaction and communication
because Clickbank will do all the work for you. (Of course you
still have to respond to customer enquiries, but Clickbank makes
it really simple for you to do so).
If you own a great product, you don’t need to worry much about
marketing either. A big team of affiliates at Clickbank will be able
to promote your products for you. You just need to get your
product launched, then run a JV competition, and watch the
affiliates promote your products.
However, Clickbank is quite a premium place to start with,
especially for those of you who have budget constraint. You have
to pay a listing fee of $50 to list your product on Clickbank; and
the transaction fee is quite high for each of the sale you make.
77

Robert B. Ingalls
In this case, you can head towards DigiResults
and
Click2Sell
(http://www.click2sell.eu/) to start distributing your products at no cost. You only pay transaction fees when you make a sale;
and the rate is much lower than Clickbank. The only trade-off is
that the affiliate base of these two networks is not as strong as
Clickbank.
Selling MRR and PLR
If you can buy PRL products to create your articles or ebook, you
can also sell your information products as MRR or PLR products.
You can sell or giveaway MRR if your products contains link to
your landing page or affiliate offers, or if you simply want to
build your brand and let many people know about you.
You can sell PLR if you have the ability to write quick and decent
contents in short periods of time.
78
Three Paths to Internet Wealth
PLR materials don’t need to be superb quality products with nice
graphics and layout, because people will still modify them
anyway. Selling PLR is a very profitable business because not
many people can write well and fast, and most of them need
contents on the go.
If you want to sell PLR, you have the option to protect your
creator rights such as imposing certain price restriction as an
anti-dumping policy. Do refer to the sample PLR terms &
conditions introduced earlier to come up with your own.
Publishing Information Products Offline
When you have a great piece of content, you can go ahead and
publish your information products with major publishing houses
or book retailers locally and globally.
In this section, I’m going to reveal some convenient platforms for
you to start publishing and selling your information products,
especially books, offline.
1) Self-publishing services
There are two channels for you to self-publish your physical
books.
- Createspace (https://www.createspace.com/)
- Lulu (http://www.lulu.com/)
79
Robert B. Ingalls
Createspace is a publishing-on-demand company owned by
Amazon. It allows you to publish your contents at no cost, as
physical books, CDs or DVDs, and distribute your contents on
Amazon with no additional charge. If you pay upgrading fees, it
can make your books available to major online and offline
retailers, libraries and academic institutions through the
company’s arrangement with Ingram, Baker & Taylor. It can also
make your books available directly to certified retailers through
its wholesale website.
The Createspace platform provides you with step-by-step
guidelines to publish your books, from registering for an ISBN,
formatting your interior layout, designing your cover, pricing
and distributing your books. Of course, if you have budget, you
can pay Createspace to do most of the steps for you. But it is
interesting to find out how to do it yourself step by step. I really
enjoyed it when I first got started.
Another self-publishing company is called Lulu. The company
has over 1.1 million creators from more than 200 countries and
territories who sign up to publish their contents. Each month,
Lulu adds approximately 20,000 titles to its catalog.
Similar to Createspace, it’s free to publish at Lulu, and you can
create everything from hardcover and paperback books, to
eBooks, photo books and calendars.
80


Three Paths to Internet Wealth
The company operates a global print network and provides
worldwide distribution so that authors can reach readers from
all over the world. Lulu expands its distribution networks to
Amazon, Barnes & Nobles and many international book retailers.
Lulu also provides expert assistance services for authors who
have budget. Its services range from cover design, editing,
formatting and marketing.
2) Publishing ebooks for e-reader devices
Hooray… statistics time again! I love playing with numbers… At
the time of this writing, the market share for mobile tablets is
demonstrated in the pie chart below:
(Source: equities.com)
81
Robert B. Ingalls
And the trend of reading ebooks on these mobile devices is rising
significantly. According to a research done by author
Christopher Maselli, Amazon Kindle controls over 60% of the
entire ebook market and the number is rising. Apple iPad
controls about 16% of the e-reader market while Barnes &
Nobles’ Nook controls 20% of the market. You can see that
Kindle is currently the market leader of this segment.
Nielsen’s research also reveals that 44% Kindle users are high
income individuals who make more than $80,000 a year. 27% of
them possess a Master’s degree or PhD. Half of the Kindle
owners worldwide are below 35 years old.
Los Angeles Times reveals that among hard-core readers who go
through 25 books or more a year, 44% prefer using Kindle on
the iPad.
So, the point I want to make here is that e-reader book is a huge
and fast growing market, especially Kindle. A poll conducted by
Harris Interactive in 2010, from the responses of 2,775 adults,
indicates that while 19% of all Americans read 21 or more books
a year, 26% of those who own e-readers read 21 or more books
a year.
E-reader devices have totally transformed people’s reading habit
worldwide; and this opens a wide horizon for infopreneurs who
would like to enter this lucrative market.
82
Three Paths to Internet Wealth
Before showing you how to start, I would like to quote one more
finding from AOL Daily Finance: One author who declared to
have sold 6,315 titles through Amazon, only reported 16 copies
in iBookstore sales.
---o0o---
Now,
let’s
visit
Amazon
Kindle’s
website
at
https://kdp.amazon.com/ to create a free account and start publishing your information products. Do spend some time to
read the publishing guidelines, especially the formatting and
publishing process.
Once you are ready to launch your very first product, just go
ahead and do it step-by-step. It’s really simple. Don’t sell any
MRR products there because Amazon hates to see duplicated
contents on their bookstore.
Below are some basic rules to optimize the formatting of your
Kindle book:
- No header
- No footer
- No page number
- Book title font =16
- Book chapter font = 14
- Text font = 12
- No bullet and numbering (just do it manually)
83
Robert B. Ingalls
- Page Break after each chapter’s last sentence
After successfully publishing your book on Kindle, you can go
back to Lulu to publish an ebook. Your ebook will be distributed
to Barnes & Noble’s Nook store and Apple’s iBookstore. When
publishing on Lulu, do not include any table in your source file.
Take screenshots if you need to have tables.
Lulu will convert your ebook into epub format. You don’t need to
have a table of contents for epub files. It will automatically
generate for you, as long as you format your documents with the
following:
- Chapter headlines: Heading 1
- Section headlines: Heading 2
- Sub-section headline: Heading 3
And you are now ready to publish your contents!
Fantastic! Isn’t it?
Once you have got all the books listed, just spend your effort in
marketing them, and see the royalties flow in.
84
Three Paths to Internet Wealth
3) Publishing books offline
With a good piece of content, you can approach major publishing
houses locally and globally to submit your manuscript for their
reviews. Once your book is approved and published, you will
start seeing passive income!
One technique to earn more royalty every year is to keep
updating your content so that the new edition of your book
continues to sell well.
Again, you don’t need to be an expert to become a best-seller.
Robert Kiyosaki, the best-selling author of Rich Dad, Poor Dad
once emphasized during an interview that he is not a best-
writing author but his book still sells well because he knows how
to target the audience and market his books properly.
Who knows you might be the next best-selling author?
---o0o---
You’ve made it! Now it’s time to see the 3 paths to Internet
wealth integrate into a single system… Over please…
85
Robert B. Ingalls
86

Three Paths to Internet Wealth
Putting Everything Together
87
Robert B. Ingalls
88
Three Paths to Internet Wealth
Conclusion
Does it seem too complicated to make money online? Well, to tell
the truth, it is much simpler than making money offline!
I hope you enjoy reading this book. I believe it has provided you
with the basic principles of Internet marketing for your future
success.
Before we end, I would want to emphasize that Internet
marketing is not a get-rich-quick scheme. As far as I observe,
most of the get-rich-quick schemes promise to help you make
money faster than you can imagine, and in the end they run
away with your money.
If you do it the right way, you will be able to stay away from the
scammers and secure your decent stream of income online for
the long-term.
To pave the way for your future success, you need to:
- Focus on what you are doing
- Avoid jumping from products to products, offers to offers,
gurus to gurus, systems to systems, or you would never hit your
target
- Be patient and willing to learn from both achievements and
mistakes
- Follow the right instructions from the right people
89

Robert B. Ingalls
- Keep upgrading yourself in the fast-changing environment
- Grasp the opportunity when it comes (as it may not reoccur)
With that in mind, I am going to close this book here. Thank you
for reading it and I am looking forward to bringing you more
useful materials in the future.
All the best,
http://internetmarketers.info/
http://self-made-millionaire.info/
90
Three Paths to Internet Wealth
Appendix 1: The Fourth Path to Internet Wealth
Welcome to the bonus content of this book. You may wonder
why I put it right here at the very end of the book. The reason is
that this method is a bit advanced; so you may only consider
doing it once you have gained certain success in the previous
business models. This fourth model is known as Trading Expired
Domain Names or Flipping Domain Names. This business model
is exactly like flipping real estate in the real world, where your
domain is a piece of virtual real estate.
What is Expired Domain Name?
A domain name is simply a name that identifies a website. When
someone buys a domain name on any domain registrar, they
gain control to the domain for a certain period of time (e.g. one
year, two year …). When the domain is going to expire, the
webmaster has a choice to renew or not renew it. The
unrenewed domain names belong to nobody, and everyone can
buy them.
Why People Want Expired Domain Name?
People buy expired domain names for the following reasons:
Residual traffic: Websites that has been on for a while
usu
Reads:
91
Pages:
147
Published:
Oct 2025
“Your Next 60 Seconds” provides us with a comprehensive guide to enhancing our decision-making skills in a fast-paced world. The book emphasizes the importanc...
Formats: PDF, Epub, Kindle, TXT
Describe what you're looking for in as much detail as you'd like.
Our AI reads your request and finds the best matching books for you.
Popular searches:
Join 2.9 million readers and get unlimited free ebooks